Structure 営業所一覧
羽田タートルサービスの全国の営業所をご紹介いたします。
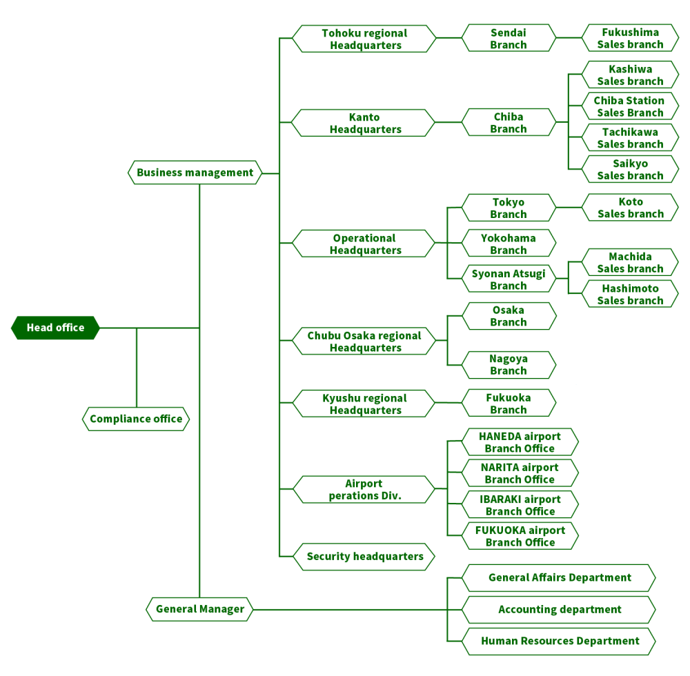
組織体制

営業所一覧
首都圏ブロック
東京支店
- 住所
- 〒143-0006
東京都大田区平和島6-1-1
東京流通センター センタービル7F - TEL
- 03-3767-3505
江東営業所
- 住所
- 135-0047
東京都江東区富岡1-10-10 石崎ビル3F - TEL
- 03-6240-3013
湘南厚木支店
- 住所
- 〒243-0014
神奈川県厚木市旭町1-22-20 ハラダ旭町ビル8F - TEL
- 0462-27-3741
町田営業所
- 住所
- 〒194-0013
東京都町田市原町田1-2-6 第2ひろせビル2F - TEL
- 042-739-7331
橋本営業所
- 住所
- 〒252-0143
神奈川県相模原市緑区橋本3-18-5 エイケイビル2F - TEL
- 042-703-5081
横浜支店
- 住所
- 〒220-0011
神奈川県横浜市西区高島2-14-12 ヨコハマジャスト2号館7F - TEL
- 045-440-4455
関東ブロック
千葉支店
- 住所
- 〒273-0025
千葉県船橋市印内町595-1 NST第2ビル5F - TEL
- 047-420-1911
柏営業所
- 住所
- 〒277-0852
千葉県柏市旭町1-2-8 ネモト第3ビル7F - TEL
- 04-7170-0271
千葉駅前営業所
- 住所
- 〒260-0045
千葉県千葉市中央区弁天1-15-1 細川ビル2F - TEL
- 043-306-3170
立川営業所
- 住所
- 〒190-0023
東京都立川市柴崎町2-1-10 高島ビル5F - TEL
- 042-521-5591
埼京営業所
- 住所
- 〒359-1123
埼玉県所沢市日吉町15-9 第5本橋ビル3F - TEL
- 04-2936-7183
東北ブロック
仙台支店
- 住所
- 〒983-0852
宮城県仙台市宮城野区榴岡2-1-15 大内ビル7F - TEL
- 022-293-7971
福島営業所
- 住所
- 〒960-0619
福島県伊達市保原町9-2 サンライズビル2F - TEL
- 024-576-4166
中部大阪ブロック
名古屋支店
- 住所
- 〒460-0024
愛知県名古屋市中区正木4-6-6 第13フクマルビル2F - TEL
- 052-683-8631
大阪支店
- 住所
- 〒553-0003
大阪府大阪市福島区福島7-6-7 大阪HTSビル8F - TEL
- 06-6457-0102
九州ブロック
福岡支店
- 住所
- 〒810-0001
福岡県福岡市中央区天神3-12-15 オガタビル2F - TEL
- 092-716-8565
空港本部
羽田空港事業所
- 住所
- 〒144-0041
東京都大田区羽田空港3-3-2
第1旅客ターミナル1F - TEL
- 03-6459-9431
成田空港事業所
- 住所
- 〒282-0004
千葉県成田市古込1番地1
第二旅客ターミナル本館5階M5007号室 - TEL
- 0476-34-6057
茨城空港事業所
- 住所
- 〒311-3416
茨城県小美玉市与沢1601-55
茨城空港ターミナルビル203 - TEL
- 0299-54-0269
福岡空港事業所
- 住所
- 〒812-0851
福岡県福岡市博多区大字青木739
福岡空港国際線旅客ターミナルビル2階 - TEL
- 092-436-2520
警備本部
警備本部
- 住所
- 〒144-0043
東京都大田区羽田5-3-1
スカイプラザオフィス12階 - TEL
- 03-6423-9318
